skip to content
Belles Ondes : Creative Engineering
User Tools
Log In
Site Tools
Search
Tools
Show pagesource
Old revisions
Backlinks
Recent Changes
Media Manager
Sitemap
Log In
>
Recent Changes
Media Manager
Sitemap
Trace:
•
test
•
sidaster_shield
•
wavewatch
•
sourceball
•
studio
•
bcf2000
•
sources
•
sidaster_midi_implementation
•
synthspec
Sidebar
VST
Projects
Belles Ondes
synthspec
This is an old revision of the document!
Project X Synth
Overview
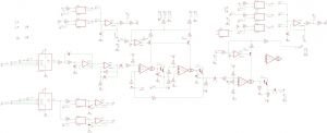
Schematic
Oscillators
Filter
VCA
LFO
synthspec.1348657939.txt.gz
· Last modified:
2018/08/26 09:36
(external edit)
Page Tools
Show pagesource
Old revisions
Backlinks
Back to top