This is an old revision of the document!
Table of Contents
Main Functions
Overview
The Shield provides:
- Control of the SID over Arduino Hardware SPI interface.
- Midi Receive interface through Optocoupler and Led visualisation of Midi Traffic.
- An additional Led for development purpose + reset jumper.
- Transistor output buffer.
Midi serial link can be de-connected from Arduino with an additional jumper, for programming purpose. It has been breadboard-tested and verified using a MOS6581 5182 R4 with success.
Schematic and Walkthrough
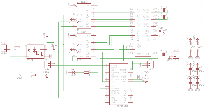
here is the schematic of the Shield:
Both 74HC595 are cascaded and connected to the Address and Data buses of the MOS6581. By sending two bytes successfully over SPI with MSB first, respectively Address then Data, the corresponding register will be written inside the MOS. MOS CS shall be assessed using the Arduino D7 port. The pin layout is corresponding to the Arduino HW SPI (SCK 13 ; MOSI 11; RCK 10) allowing advanced users to use the Arduino hardware SPI. Using the HW SPI alongside with the higher available clock rate, one byte transfer time to the SID has been lowered to around 600us. Total time to handle a Midi note On from Midi frame to Synth attack is approximately 4ms.
The MOS6581 1Mhz clock is generated by the Arduino Timer1 pin OC1A, corresponding to pin 9 of the Arduino. The clock configuration is automatic inside the library, and shall be called in the setup() function of the Arduino code by using the SPI_setup() method. This means also that Timer1 is not available for operation, of course. Timer 2 shall be used for other interruption purposes if needed.
The Arduino board shall be powered by either 9V or 12V DC on the main plug, because this voltage is directly applied on the SID VDD power pin. Depending on your SID version you should either apply 12V (6581) or 9V (6582/8085), this is detailed here, but I guess that if you’ve been that far, you know what this means, MEH.
Midi in interface uses classical and well proven 6N138 optocoupler schematic inspired from an anlog Midi Synth I own. The Led blinks when Midi message happen to reach the interface. The additional Led on Digital pin 2 is added for debug purpose, such as Gating indication of the Midi SID Synth.


